Arrangement local convenu en vertu de l’article 8-13.00 et des clauses 11-10.13 et 13-10.16
SA COMPOSITION
- Annie Domingue
- Myriam Turcotte
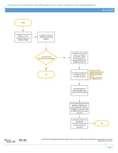
Processus de résolution des difficultés concernant la tâche et son aménagement

Formulaire de résolution des difficultés reliées à la tâche
